
Master PVC U Shape: Key Properties and Applications Explained
Introduction
You might not think of Polyvinyl Chloride (PVC) right away, but it’s actually an unsung hero in so many applications across different industries. Its unique properties - like versatility, durability, and cost-effectiveness - make it a must-have in areas from construction to healthcare. As we all look for more sustainable and efficient solutions, have you ever wondered how understanding the key properties and applications of PVC U shape can boost its role in modern manufacturing and environmental efforts?
Let’s dive into this exploration together! We’ll uncover the strengths, limitations, and innovative uses of PVC, showing why it’s still a cornerstone material in our world today.
Explore the Fundamentals of PVC: Definition and Importance
Polyvinyl Chloride (PVC) is one of those materials you might not think about often, but it’s everywhere! This synthetic polymer is among the most produced plastics globally, and it’s easy to see why. With its versatility, durability, and cost-effectiveness, PVC is a go-to choice for everything from construction to healthcare.
Now, let’s break it down a bit. PVC comes in two main types: rigid and flexible. Rigid PVC, or unplasticized PVC (uPVC), is a champ in construction, especially in applications involving PVC U shape components. You’ll find it in pipes, doors, and window frames, thanks to its strength and resistance to corrosion. On the flip side, flexible PVC is your best friend when it comes to electrical cable insulation and medical tubing, where its elasticity and biocompatibility really shine.
Speaking of champions, let’s talk about Lincoln Plastics. Since 1948, they’ve been leading the way in custom profile extrusion, delivering reliable rigid plastic solutions. They even offer co-extrusion, which means they can mix multiple colors into profiles, making them not just functional but also visually appealing.
You might be wondering why PVC is so crucial in manufacturing. Well, it plays a vital role in maintaining infrastructure and ensuring essential systems run smoothly. For example, PVC U shape pipes are widely used in water supply systems and irrigation due to their long lifespan and resistance to chemical corrosion. In healthcare, PVC medical devices like tubing and blood bags are essential for patient care, providing safety and reliability while meeting strict regulatory standards.
But wait, there’s more! Recent advancements in PVC applications have taken things up a notch. Innovations in manufacturing processes have led to custom flexible profiles in various sizes and materials, promoting more sustainable practices. Improved recycling methods are also helping to reduce environmental impact. As industries look for cost-effective and durable materials, PVC’s adaptability keeps it relevant in modern manufacturing.
So, understanding these key properties and uses of PVC not only highlights its importance but also shows why it remains a top choice for producers across different industries. Isn’t it fascinating how something so common can be so impactful?

Analyze Key Properties of PVC: Strengths and Limitations
PVC is pretty well-known for its amazing qualities, which make it super useful across various sectors. Its high impact resistance, chemical stability, and ability to withstand the elements really shine when it comes to outdoor applications. Did you know that rigid PVC has a tensile strength of about 52 MPa? That’s some serious structural integrity! But here’s the catch: it can get a bit brittle in colder temperatures, which might limit its effectiveness in chillier climates.
Now, while PVC is naturally resistant to corrosion, it does have a weakness - UV exposure can degrade it unless it’s properly stabilized. Thankfully, recent innovations in PVC formulations, like the bio-PVCs developed by companies such as Ineos and Vynova, have boosted its durability and strength, making it even more suitable for tough applications. Understanding these characteristics is key when choosing the right type of PVC for your needs, ensuring you get the best performance and longevity.
As Waldo Semon pointed out, "PVC's resistance to light, chemicals, and corrosion made it an ideal substance for construction purposes." This really highlights its versatility! Plus, the global PVC market is on the rise, projected to grow from US$ 45.3 billion in 2023 to US$ 63.7 billion by 2032. Isn’t that fascinating? It just goes to show how relevant PVC is becoming across different sectors.

Identify Applications of PVC: From Construction to Medical Uses
The PVC U shape is a super versatile material that pops up in all sorts of places, making it a must-have in various industries. For instance, in construction, you’ll find PVC U shape in pipes, siding, and window frames, all due to its amazing durability and resistance to moisture. And let’s not forget the medical field! The PVC U shape is crucial for making essential items like IV bags, catheters, and medical tubing because it’s biocompatible and easy to sterilize. Did you know that by 2025, PVC is still set to lead the medical device market? That really highlights its importance in healthcare.
Now, let’s talk about the electrical applications of PVC U shape. The PVC U shape is key here too, acting as insulation and protective coverings. At Lincoln Plastics, we take pride in ensuring our PVC products meet top-notch quality standards. We’ve got rigorous quality control processes in place, including special checks for ‘fit and function’ and using various types of check gauges.
You might be wondering how we customize our PVC solutions. Well, our collaboration with OEMs allows us to tailor products to meet specific needs, including sourcing colors that match Pantone specifications for consistency across manufacturers. With our engineering expertise and solid quality system, we’re all about precision and quality assurance. This makes PVC a vital material in both industrial and consumer products, reflecting the ongoing trends toward sustainable and efficient solutions.

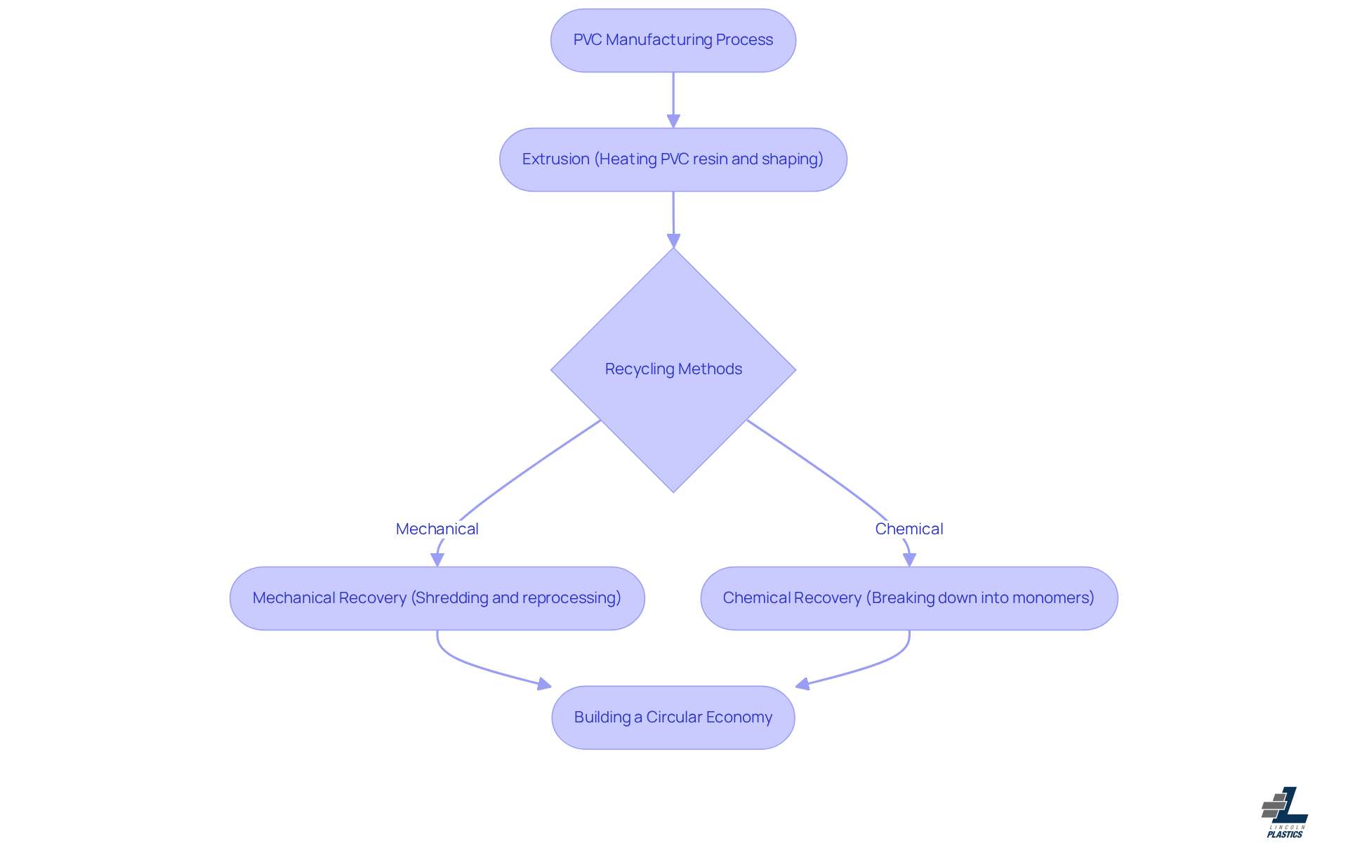
Understand PVC Manufacturing Processes: From Extrusion to Recycling
When it comes to making PVC U shape, extrusion is the name of the game. This process heats up PVC resin and pushes it through a die, shaping it into products such as pipes and profiles that can feature a PVC U shape. It’s a fantastic way to crank out products in bulk while also giving you the freedom to customize them to your heart's content.
Now, let’s talk about something that’s becoming more important every day: sustainability. As we all know, the need to recycle PVC is growing. By 2025, we’re expecting recovery rates for PVC products to really take off, thanks to advancements in both mechanical and chemical recovery methods. Mechanical recovery is all about shredding and reprocessing PVC waste into new products. On the flip side, chemical processing breaks PVC down into its original monomers, making it ready for reuse. This offers a much greener solution.
You might be wondering how effective these methods really are. Well, companies are stepping up their game with innovative techniques that boost the efficiency of PVC U shape processing. This not only cuts down on waste but also helps conserve valuable resources.
So, why is recycling PVC so crucial? It plays a key role in building a circular economy in the plastics industry. By reusing materials instead of tossing them aside, we’re making a positive impact. Let’s keep the conversation going about how we can all contribute to this important cause!

Conclusion
Exploring PVC U shape really shows off its amazing versatility and importance in so many industries. Whether it’s construction or healthcare, PVC’s durability, chemical resistance, and adaptability make it a go-to material for all sorts of applications. When we understand these qualities, we not only see how essential PVC is in modern manufacturing but also how it impacts everything from infrastructure to patient care.
Now, let’s dive into some key insights! We talked about the two main types of PVC - rigid and flexible - and where they shine. Rigid PVC is a must-have in construction, while flexible PVC is perfect for medical and electrical uses. Plus, with advancements in manufacturing and recycling methods, we’re moving toward more sustainable practices, keeping PVC relevant in a changing market.
As industries look for durable and cost-effective materials, we can’t overlook the importance of PVC. By focusing on responsible production and recycling, we can help pave the way for a more sustainable future. So, why not join the conversation about the innovative uses of PVC and its environmental impact? Together, we can inspire efforts to reduce waste and promote a circular economy in the plastics industry.
Frequently Asked Questions
What is PVC and why is it important?
Polyvinyl Chloride (PVC) is a synthetic polymer that is one of the most produced plastics globally. It is important due to its versatility, durability, and cost-effectiveness, making it a preferred choice in various applications, including construction and healthcare.
What are the two main types of PVC?
The two main types of PVC are rigid PVC (unplasticized PVC or uPVC) and flexible PVC. Rigid PVC is commonly used in construction, while flexible PVC is used for applications like electrical cable insulation and medical tubing.
What are some common applications of rigid PVC?
Rigid PVC is used in pipes, doors, and window frames due to its strength and resistance to corrosion.
How is flexible PVC utilized?
Flexible PVC is primarily used in electrical cable insulation and medical tubing, where its elasticity and biocompatibility are essential.
Who is Lincoln Plastics and what do they offer?
Lincoln Plastics has been a leader in custom profile extrusion since 1948, providing reliable rigid plastic solutions and offering co-extrusion to mix multiple colors into profiles.
Why is PVC crucial in manufacturing?
PVC is crucial in manufacturing because it helps maintain infrastructure and ensures essential systems, like water supply and irrigation, run smoothly. It is also vital in healthcare for medical devices, ensuring safety and reliability.
What advancements have been made in PVC applications?
Recent advancements include innovations in manufacturing processes that allow for custom flexible profiles and improved recycling methods, promoting more sustainable practices.
How does PVC contribute to sustainability?
PVC contributes to sustainability through improved recycling methods and its adaptability, which makes it a cost-effective and durable material for various industries.
List of Sources
- Explore the Fundamentals of PVC: Definition and Importance
- Exploring PVC: Applications, Benefits, and Properties of Polyvinyl Chloride Plastic (https://ud-machine.com/blog/pvc-applications)
- What is PVC? Market Insights & Global Applications (https://chemtradeasia.com/market-insights/polyvinyl-chloride-pvc)
- What is PVC? Key Advantages of PVC - Plasticut (https://plasticut.com.au/what-is-pvc-key-advantages-of-pvc)
- Plastics in the health sector | Health Care Without Harm - Global (https://global.noharm.org/focus/plastics/case_studies)
- Analyze Key Properties of PVC: Strengths and Limitations
- The Comprehensive Guide to Polyvinyl Chloride: Characteristics, Grades, and Applications (https://linkedin.com/pulse/comprehensive-guide-polyvinyl-chloride-grades-ahmed-ragab-ufkzf)
- About PVC: What You Need to Know | JSJM (https://jsjmmold.com/about-pvc-what-you-need-to-know.html)
- Polyvinyl Chloride (PVC) Plastic: Uses, Properties, Benefits & Toxicity (https://specialchem.com/plastics/guide/polyvinyl-chloride-pvc-plastic)
- Identify Applications of PVC: From Construction to Medical Uses
- The Role of PVC in Medical Devices (https://raumedic.com/us/insights/the-important-role-of-pvc-in-medical-devices-and-applications)
- Plastics in the health sector | Health Care Without Harm - Global (https://global.noharm.org/focus/plastics/case_studies)
- PVC: An Ideal Choice for Healthcare Applications (https://westlake.com/pvc-ideal-choice-healthcare-applications)
- Using PVC in Medical Supplies and Applications (https://advancedplastiform.com/using-pvc-in-medical-supplies-and-applications)
- The Role of PVC Plastic in Construction and Healthcare | Rayda Plastics (https://rayda.co.uk/blog/the-role-of-pvc-plastic-in-construction-and-healthcare)
- Understand PVC Manufacturing Processes: From Extrusion to Recycling
- (https://recfit.tas.gov.au/grants_programs/climate-change/brep/case_studies/mitchell_plastic_welding)
- 15 Plastic Pollution Quotes to Inspire You to Go Waste Free | Earth.Org (https://earth.org/plastic-pollution-quotes)
- Top 40 Inspiring Quotes on Plastic Waste & Recycling (https://hummingbirdinternational.net/quotes-about-plastic-recycling)
- Why Choose A Custom Extrusion Production Line Factory? - YeJing Machinery (https://yjing-extrusion.com/why-choose-a-custom-extrusion-production-line-factory.html)
- 55 Plastic Pollution Quotes to Inspire Change & Action (https://thrivingsustainably.com/plastic-pollution-quotes)
