
5 Key Benefits of Low Density Plastic for Your Projects
Introduction
Low-density plastic is really making waves in different industries, and it’s easy to see why! With its impressive versatility and unique properties, it’s becoming a go-to choice for everything from packaging to agriculture. Manufacturers are finding that low-density polyethylene (LDPE) is not just cost-effective but also reliable.
But here’s the kicker: as more folks push for sustainable practices, businesses are left wondering how to balance the perks of low-density plastic with the challenges of recycling and its environmental impact. You might be asking yourself, how can we make this work?
Let’s dive into the key advantages of low-density plastic. We’ll explore its role in modern manufacturing and look at some innovative solutions that can help pave the way for a greener future. Ready to jump in?
Lincoln Plastics: Custom Extrusion Solutions for Low-Density Polyethylene Products
Lincoln Plastics is your go-to for custom extrusion solutions, particularly for products made from low-density polyethylene, along with ridged PVC and polypropylene solutions. With over 15 years in the game, they really know how to deliver for a wide range of applications. Their cutting-edge facility in Lincoln, Nebraska, is all about handling both standard and custom orders, making sure they produce items like irrigation pipes and plastic sheets. This commitment to personalization means they can process any plastic resin to meet your specifications, addressing your unique needs while boosting operational efficiency. That’s what makes Lincoln Plastics a reliable partner for companies looking for innovative solutions.
Now, let’s discuss the market for low-density polyethylene. It’s on the rise, thanks to its versatility and growing demand in areas like packaging, agriculture, and consumer goods. Recent advancements in production, like fossil-free manufacturing processes, show just how committed the industry is to sustainability. Companies like ECI Group are leading the charge to create sustainable products using green methanol, and this focus on eco-friendly practices is really shaking things up in the plastic manufacturing world.
Industry leaders are all in on the benefits of low-density polyethylene. They highlight its applications for various uses. Take a look at successful projects that have used low-density polyethylene; these examples illustrate its crucial role in enhancing product performance while tackling environmental challenges. Lincoln Plastics stands out with its focus on customization, offering options like colors, wall thicknesses, and finishes for low-density polyethylene. This positions them as a key player in this evolving market, ensuring you get precisely engineered solutions that align with your operational goals.

Flexibility and Lightweight Nature: Key Characteristics of Low-Density Polyethylene
Low-density polyethylene is pretty amazing, right? The properties of low-density polyethylene make it a go-to choice for all sorts of applications where materials need to bend and stretch without losing their integrity. Additionally, that means it’s easier to transport, which can significantly reduce shipping costs. That’s a win for manufacturers!
Now, think about how this material is used across various industries. For example, in food packaging and consumer goods, low-density polyethylene's lightweight quality boosts efficiency and helps lower production costs. Who doesn’t love saving a bit of cash?
But wait, there’s more! Low-density polyethylene, including low-density polyethylene, is also super resistant to chemicals, which means it does a great job of protecting contents. You can count on it to be durable and reliable, even in tough conditions.
As more producers focus on sustainability, the recyclability of low-density polyethylene, along with the exploration of alternative materials, really highlights its role in modern manufacturing. It’s clear that this material is not just practical but also aligns with today’s eco-friendly goals. So, next time you see it in action, you’ll know just how valuable it is!

Common Applications: How Low-Density Polyethylene is Used in Various Industries
Low-Density Polyethylene (LDPE) is pretty amazing, right? It's super versatile and pops up in all sorts of industries because of its unique properties. Let’s dive into some of its key applications:
- Packaging: LDPE is a go-to for plastic bags, food wraps, and film packaging. Why? Well, it’s flexible and moisture-resistant, which helps keep products fresh and intact. Plus, these are safe for food contact, making them perfect for everything from fresh produce to dried snacks.
- Construction: In construction, LDPE shines in geomembranes and insulation materials. It’s durable and offers great flexibility, which is crucial for keeping structures sound. And since it’s lightweight, it can actually save some bucks on labor costs.
- Medical: The healthcare industry relies on LDPE for medical supplies. It ensures sterility and safety for sensitive equipment. Its moisture and oxygen resistance is key in keeping these items safe from contamination.
- Agriculture: In agriculture, low density plastic (LDPE) plays a vital role too! Think mulch films and greenhouse covers. Its lightweight nature makes crop management more efficient. Farmers often use drip irrigation for irrigation, which effectively waters crops while cutting down on waste.
These diverse applications really highlight how versatile LDPE is and how essential it is in modern manufacturing. But here’s the kicker: as we face more scrutiny over plastic waste, sustainability becomes super important. LDPE’s cost-effectiveness and ease of processing also make it a favorite among manufacturers looking to streamline their operations.
So, what do you think? Isn’t it fascinating how something like LDPE can touch so many aspects of our lives? Let’s keep the conversation going about how we can use this material responsibly!

Advantages of Low-Density Polyethylene: Why Choose LDPE for Your Projects
Are you choosing low-density polyethylene for your projects? You’re in for a treat! Let’s dive into some of the perks that make this material a fantastic choice.
- Cost Efficiency: First off, LDPE is super cost-efficient to produce. This makes it perfect for high-volume applications. Who doesn’t love saving a few bucks while still getting quality results, right?
- Moisture Resistance: Now, let’s talk about moisture. LDPE has excellent properties that keep your items safe from environmental factors, which means they last longer. Did you know that it can reduce moisture penetration by up to 90%? That’s a game-changer, especially in packaging where keeping things dry is crucial.
- Chemical Resistance: What about chemicals? LDPE stands strong against a wide range of substances, making it a go-to for various industrial uses. Chemical engineers rave about its ability to withstand acids and bases, ensuring your products remain safe and effective even in tough conditions.
- Ease of Use: And here’s another bonus: LDPE is easy to work with! Its versatility allows for simple molding and extrusion, which speeds up production. More efficiency? Yes, please!
- Recycling Initiatives: Lastly, let’s not forget about the environment. With sustainability on everyone’s mind, recycling initiatives are growing. This means you can repurpose products and contribute to a circular economy.
So, there you have it! These qualities make low-density polyethylene a smart choice for manufacturers looking to balance performance and cost. Why not consider it for your next project?

Recyclability of Low-Density Polyethylene: Understanding Its Environmental Impact
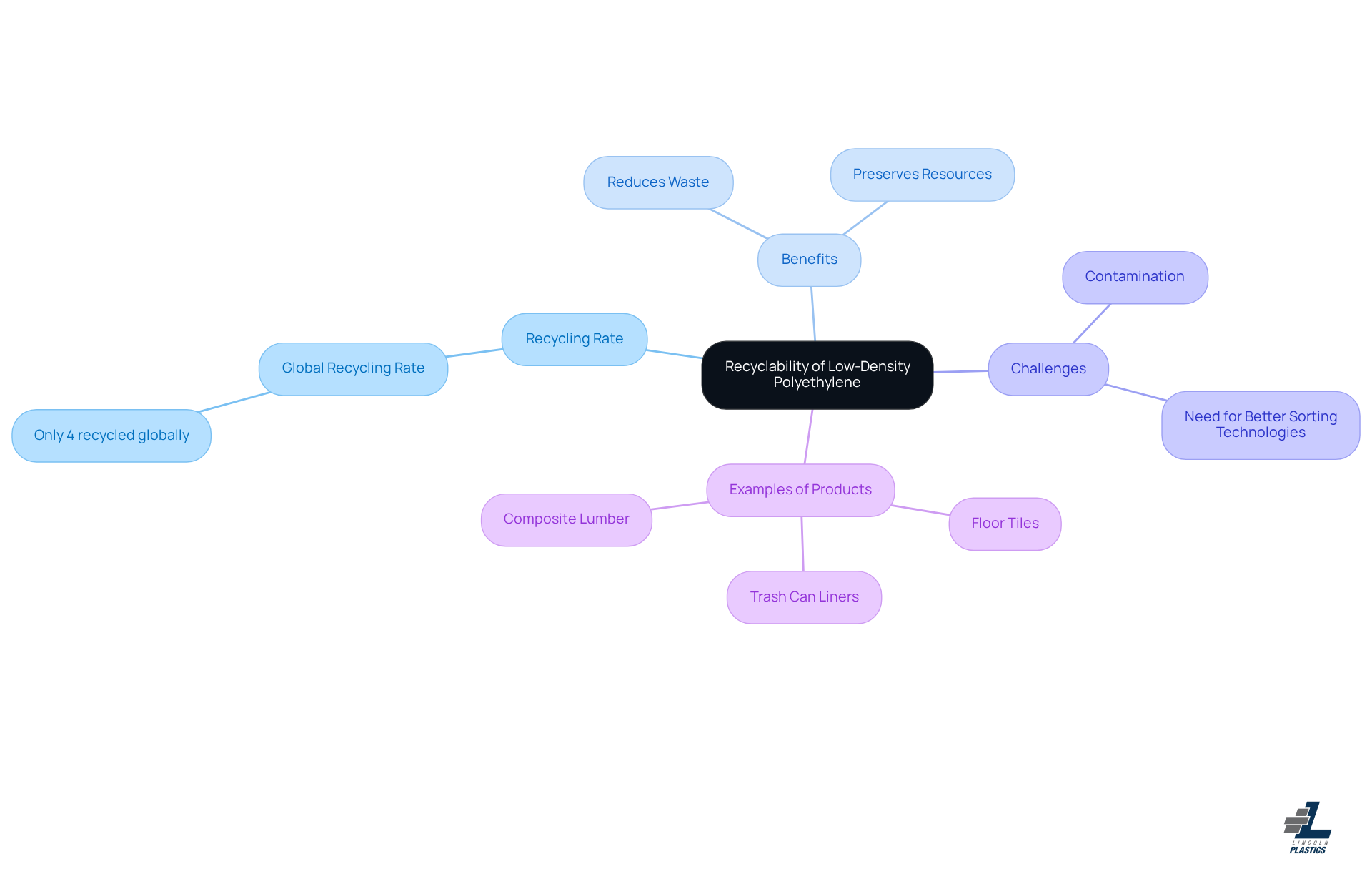
Did you know that low-density polyethylene has a low recycling rate? Yet, here’s the kicker: its recyclability is way lower than that of high-density polyethylene. In fact, only about 4% of this material gets recycled globally! This really highlights the need for more awareness and action from manufacturers. Recycling not only cuts down on waste but also helps preserve natural resources. It’s a big deal for companies that care about the environment. Plus, repurposed LDPE can be turned into all sorts of products, like:
- Trash can liners
- Floor tiles
- Composite lumber
Talk about versatility!
Now, let’s talk about the challenges of recycling. One major hurdle is contamination. Studies show that less than 50% of collected LDPE is actually suitable for recycling, often because of impurities that get in the way. Environmental scientists are saying that we need to improve sorting technologies and to boost those efforts. There are some success stories, like the NEMO program, which has demonstrated that focused efforts in gathering and processing LDPE can lead to better results. In Canada, for instance, bales have reached over 85% purity, with a significant increase after thorough cleaning.
So, what can we do? By supporting recycling initiatives and adopting best practices, manufacturers can really make a difference. They can significantly reduce the environmental impact of LDPE, helping to pave the way for a more sustainable future. And let’s be honest, with the growing demand for eco-friendly solutions in the industry, it’s a win-win!

Conclusion
Low-density plastic, especially low-density polyethylene (LDPE), really shines when it comes to versatility for various projects. Think about it: its flexibility, lightweight nature, and moisture resistance make it a go-to material in so many industries. Companies like Lincoln Plastics are stepping up, offering tailored solutions that fit specific needs, ensuring high-quality production and innovation with low-density plastics.
So, what are the key benefits? Well, LDPE is cost-effective, easy to process, and boasts strong chemical resistance. These perks are why it’s becoming increasingly popular in everything from packaging to agriculture and construction. Plus, with the growing focus on sustainability and recycling, it’s more important than ever to think about responsible usage and waste management in the plastic world. Sure, recycling rates are low right now, but advancements in recycling technologies can really boost the environmental impact of LDPE.
Now, here’s the thing: it’s crucial for both manufacturers and consumers to see the value in low-density plastic - not just for its practical uses but also for its potential to help create a more sustainable future. By embracing eco-friendly practices and supporting recycling efforts, we can all play a part in elevating LDPE’s role in modern manufacturing. Let’s pave the way for innovative solutions that align with our environmental goals!
Frequently Asked Questions
What services does Lincoln Plastics offer?
Lincoln Plastics specializes in custom profile extrusion for low-density polyethylene products, as well as rigid PVC and polypropylene solutions.
How long has Lincoln Plastics been in business?
Lincoln Plastics has over 15 years of experience in delivering tailored extrusion solutions.
Where is Lincoln Plastics located?
Lincoln Plastics operates from a cutting-edge facility in Lincoln, Nebraska.
What types of products does Lincoln Plastics produce?
They produce high-quality components such as irrigation pipes and flexible profiles, catering to both standard and custom orders.
How does Lincoln Plastics ensure customization?
They can process any plastic resin to meet specific customer specifications, addressing unique needs and enhancing operational efficiency.
Why is the market for low-density plastic growing?
The market is rising due to its versatility and increasing demand in sectors like packaging, agriculture, and consumer goods.
What recent advancements are being made in low-density plastic production?
There are advancements in sustainable manufacturing processes, such as the use of green methanol to create low-density plastic.
What are the key benefits of low-density plastic?
Low-density plastic offers excellent sealability, moisture resistance, and versatility for various applications.
How does low-density polyethylene contribute to logistics efficiency?
Its lightweight nature makes it easier to transport, significantly reducing shipping costs and energy use.
What are the environmental benefits of low-density plastic?
Low-density plastic is recyclable and there is ongoing exploration of biodegradable alternatives, aligning with modern eco-friendly manufacturing goals.
How does the flexibility of low-density polyethylene benefit its applications?
Its flexibility allows for creative designs in various industries, such as food packaging, while maintaining integrity under bending and stretching.
What makes Lincoln Plastics a key player in the low-density plastic market?
Lincoln Plastics stands out due to its focus on customization, offering options like custom diameters, wall thicknesses, and finishes, ensuring engineered solutions that align with operational goals.
List of Sources
- Lincoln Plastics: Custom Extrusion Solutions for Low-Density Polyethylene Products
- Why OEMs Choose a Profile Custom Extrusion Company for Success (https://lincoln-plastics.com/news-post/why-oe-ms-choose-a-profile-custom-extrusion-company-for-success)
- Upcycling LDPE: Transforming Plastic Waste into High-Value Graphite (https://azom.com/news.aspx?newsID=64501)
- specialchem.com (https://specialchem.com/plastics/news/eci-group-s-technology-to-power-vioneo-s-green-ldpe-plant)
- Low Density Polyethylene Market Size, Share | Forecast [2032] (https://fortunebusinessinsights.com/low-density-polyethylene-market-114332)
- LDPE production U.S. 2019| Statista (https://statista.com/statistics/975571/us-ldpe-production-volume?srsltid=AfmBOop3ay4Sus-rl3N4_A2UB_yXcBzOHyNQRyGuaM2JsNPqQOvj2CX8)
- Flexibility and Lightweight Nature: Key Characteristics of Low-Density Polyethylene
- polymermolding.com (https://polymermolding.com/6-properties-of-low-density-polyethylene-you-need-to-know)
- Low-Density Polyethylene (LDPE) And Its Advantages (https://recyclingtoday.org/blogs/news/low-density-polyethylene-ldpe-and-its-advantages)
- LDPE (soft plastic used in packaging) sees mixed demand (https://packaging-gateway.com/news/ldpe-soft-plastic-used-in-packaging-sees-mixed-demand)
- Common Applications: How Low-Density Polyethylene is Used in Various Industries
- packagingoem.com (https://packagingoem.com/ldpe-packaging-market-trends)
- chemanalyst.com (https://chemanalyst.com/NewsAndDeals/NewsDetails/exploring-the-industrial-applications-and-future-of-ldpe-37713)
- Common Applications for Low-Density Polyethylene|News|POLYPVC (https://polypvc.com/news/Common-Applications-for-LowDensity-Polyethylene.html)
- The global LDPE Construction Films Market is projected to reach a value of USD 5.99 Billion by 2030. (https://openpr.com/news/4254362/the-global-ldpe-construction-films-market-is-projected-to-reach)
- Advantages of Low-Density Polyethylene: Why Choose LDPE for Your Projects
- packagingoem.com (https://packagingoem.com/ldpe-packaging-market-trends)
- LDPE (soft plastic used in packaging) sees mixed demand (https://packaging-gateway.com/news/ldpe-soft-plastic-used-in-packaging-sees-mixed-demand)
- Low-Density Polyethylene (LDPE) And Its Advantages (https://recyclingtoday.org/blogs/news/low-density-polyethylene-ldpe-and-its-advantages)
- Polyethylene Low-Density (LDPE) Market Expected To Reach USD 65.4 Billion by 2032, Growing at CAGR 4.4% | Introspective Market Research (https://globenewswire.com/news-release/2024/12/31/3003088/0/en/Polyethylene-Low-Density-LDPE-Market-Expected-To-Reach-USD-65-4-Billion-by-2032-Growing-at-CAGR-4-4-Introspective-Market-Research.html)
- Recyclability of Low-Density Polyethylene: Understanding Its Environmental Impact
- Upcycling LDPE: Transforming Plastic Waste into High-Value Graphite (https://azom.com/news.aspx?newsID=64501)
- PPRC 2025: Addressing plastic film recycling challenges, advancements (https://recyclingtoday.com/news/pprc-2025-addressing-plastic-film-challenges-advancements)
- Evolving trade flows of US plastic scrap (https://icis.com/explore/resources/news/2025/11/18/11156675/evolving-trade-flows-of-us-plastic-scrap)
- How the Fossil-Fuel Industry’s Pivot to Plastic Is Polluting Our Planet (https://scientificamerican.com/article/how-fossil-fuel-companies-are-driving-plastic-production-and-pollution)
- US LDPE Film Scrap Prices Surge in August 2025: A Market Shift Worth Watching (https://recycleinme.com/scrap-news/newsdetails-898)
