
4 Best Practices for Sourcing Profile Plastic Effectively
Overview
When it comes to sourcing profile plastic, you might find yourself facing a few challenges. Maybe you're unsure about what your project really needs, or perhaps you're wondering how to pick the right supplier. Well, let’s break it down together!
- Understanding your project requirements is key. What are you looking for? Clear specifications can make a world of difference.
- Don’t forget about evaluating supplier reliability—after all, you want someone you can trust to deliver quality.
- Now, let’s talk about customization. It’s not just about getting what you want; it’s about tailoring solutions that fit your needs perfectly. Have you ever thought about how much easier it is to work with a supplier who understands your unique requirements?
- And then there’s negotiation. Mastering those strategies can really enhance your sourcing outcomes and help you save some bucks. You might be wondering, how do I get started? Well, it’s all about being informed and confident in your discussions.
So, as you dive into sourcing profile plastic, keep these practices in mind. They’re not just tips; they’re your roadmap to better outcomes. Ready to take action? Let’s make sourcing a breeze!
Introduction
Sourcing profile plastic can be quite the challenge, right? It’s not just about picking a material; it’s about understanding what your project really needs. From temperature resistance to those pesky dimensional tolerances, getting a grip on these specifics is key to effective procurement.
In this article, we’ll explore some best practices that can help streamline your sourcing process. Plus, these tips can boost product performance and strengthen your relationships with suppliers. You might be wondering, how can you leverage these strategies to not only meet your needs but also gain a competitive edge in the market? Let’s dive in!
Understand the Unique Requirements of Profile Plastic Sourcing
When you're looking to get profile plastic, the first step is to nail down what your project really needs. Think about how the plastic will be used—does it need to handle high temperatures, resist chemicals, or provide some solid structural support? And don’t forget about the dimensions, tolerances, and any aesthetic touches you might want. For example, if you're sourcing irrigation pipes, you’ll want something that’s not just tough but also flexible enough to deal with environmental stresses.
Now, let’s talk about Lincoln Plastics. They’ve got a range of standard and custom round profile plastic options available in various colors, diameters, and lengths. Plus, they offer flexible options for profile plastic that can be customized to fit your specific project needs. By gathering detailed specifications upfront, you can ensure that the components you source will meet your operational requirements and performance expectations. This is especially important if you’re considering co-extrusion solutions that can boost both functionality and aesthetics.
Here’s a real-world example: A company that was procuring custom profiles for automotive applications found that by detailing precise tolerances and material properties from the get-go, they managed to cut production errors by 20%. This really highlights how crucial those initial evaluations are.
So, what’s the takeaway? Make sure you’re clear about your project’s needs right from the start. It’ll save you time, money, and a whole lot of headaches down the line!

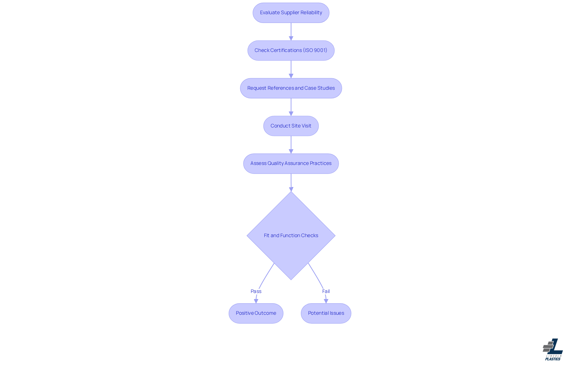
Evaluate Supplier Reliability and Quality Assurance Practices
When it comes to sourcing, you want to make sure you’re picking the right suppliers, right? It’s all about reliability and quality assurance. Start by checking out their certifications, like ISO 9001. That’s a good sign they’re serious about quality management. And don’t forget to ask for references and case studies from their past clients. A site visit can also give you a real feel for their manufacturing processes and quality control.
Take Lincoln’s company, for example. They work closely with OEMs to ensure their products meet all quality standards, including specific checks for ‘fit and function.’ They use different types of check gauges to make sure everything fits just right, which is super important for keeping those high standards. One manufacturer that switched to Lincoln’s product line, known for its solid quality assurance, saw a big drop in defect rates. That led to happier customers and lower costs for rework and returns. Plus, Lincoln’s team ensures that rigid profiles made of profile plastic hit all the critical dimensions by keeping a quality book. This includes drawings, essential in-process checks, and run documentation. They can even source colors that match Pantone specs for consistency across manufacturers.
Now, let’s talk about communication. Establishing clear channels with your suppliers can really boost reliability. It allows for timely updates on production schedules and any potential hiccups. So, are you ready to take your sourcing process to the next level?

Leverage Customization for Tailored Plastic Solutions
One of the biggest perks of sourcing profile plastic? You get to customize them to fit your specific project needs! When you’re chatting with vendors, like a certain supplier, make sure to lay out your customization requirements clearly. Think about the types of substances, colors, and design elements you want. You might even explore co-extrusion options, which let you combine different materials to get just the right mix of flexibility and rigidity in a single profile.
For example, take Lincoln's company and their Flexiduct. This specialized cord management solution is all about boosting workplace safety and productivity. Each Flexiduct comes individually packaged in 6’ pre-split lengths. A company that needed a custom cord cover for electrical uses teamed up with a manufacturer to create a profile plastic that had UV resistance and color-matching abilities. Not only did this enhance the product's performance, but it also made it more appealing in the market. By building a collaborative relationship with Lincoln Plastics, businesses can discover innovative solutions that really help them stand out from the competition.

Master Negotiation Strategies for Effective Contract Management
Mastering negotiation strategies is super important for effective contract management in profile plastic sourcing. Have you ever found yourself unsure about pricing trends or what suppliers can really offer? Well, diving into some thorough market research can really help you out. Knowing the ins and outs of pricing and supplier capabilities gives you the upper hand during negotiations. You’ll be able to advocate for better terms based on what’s happening in the industry.
Now, let’s talk about some strategies. Consider:
- Bundling your orders
- Committing to long-term contracts
Why? Because this can help you snag some sweet volume discounts! For instance, there was a company that negotiated a multi-year contract with a supplier and ended up securing a 15% reduction in material costs. Plus, they got priority production scheduling. How cool is that?
Keeping those lines of communication open throughout the negotiation process is key. It builds trust and can lead to better outcomes for everyone involved. And remember, always be ready to walk away if the terms don’t meet your business needs. It might sound tough, but this can actually strengthen your negotiating position.
So, what’s your next move? Are you ready to take your negotiation skills to the next level?

Conclusion
Sourcing profile plastic can feel a bit daunting, right? But it really boils down to a few key things:
- Understanding your project needs
- Evaluating suppliers
- Exploring customization options
- Honing your negotiation skills
By clearly defining what you need from the get-go, you can make the sourcing process smoother and dodge those costly mistakes. This first step is crucial for successful procurement, ensuring that what you source aligns perfectly with your operational goals and performance expectations.
Now, let’s talk about supplier reliability and quality assurance. Engaging with suppliers who are committed to quality—think certifications and solid manufacturing processes—can really cut down on defects and boost overall satisfaction. Plus, when you leverage customization options, you’re not just meeting functional requirements; you’re also gaining a competitive edge in the market. How cool is that?
Ultimately, mastering these best practices in sourcing profile plastic can lead to better efficiency and cost savings. As industries evolve, staying updated on market trends and sharpening your negotiation skills will help you secure those favorable terms and build strong supplier relationships. Embracing these strategies not only improves your sourcing outcomes but also sets your company up for long-term success in your market. So, why not start implementing these tips today?
Frequently Asked Questions
What is the first step in sourcing profile plastic?
The first step is to clearly define the project's requirements, including how the plastic will be used, any specific performance needs like temperature resistance or chemical resistance, and the desired dimensions and aesthetics.
What factors should be considered when determining the needs for profile plastic?
Considerations should include the intended use of the plastic, the need for structural support, the ability to handle high temperatures, chemical resistance, dimensions, tolerances, and any aesthetic requirements.
What options does Lincoln Plastics offer for profile plastic?
Lincoln Plastics offers a range of standard and custom round profile plastic options in various colors, diameters, and lengths, along with flexible options that can be customized to fit specific project needs.
Why is it important to gather detailed specifications before sourcing profile plastic?
Gathering detailed specifications upfront ensures that the sourced components meet operational requirements and performance expectations, which is especially crucial for co-extrusion solutions that enhance functionality and aesthetics.
Can you provide an example of the importance of initial evaluations in sourcing profile plastic?
A company sourcing custom profiles for automotive applications found that by detailing precise tolerances and material properties from the beginning, they reduced production errors by 20%, highlighting the importance of initial evaluations.
What is the overall takeaway for sourcing profile plastic?
Being clear about your project’s needs from the start can save time, money, and prevent potential issues later in the process.
